近日,我们在企查查上发现,比亚迪股份有限公司旗下子公司——比亚迪汽车工业有限公司新增了9项一般经营项目,涉及冶炼、制造、技术研发/推广等多个行业领域。

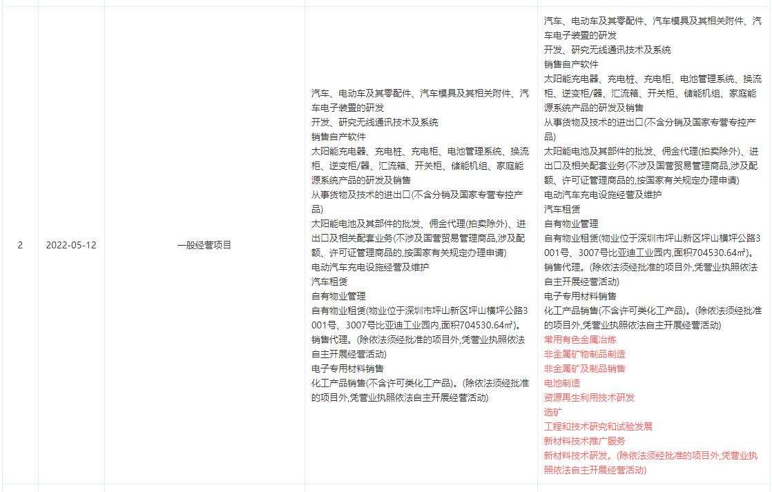
图片源自企查查企业信息页截图
其中比较引人关注的是该公司增加了“常用有色金属冶炼”、“非金属矿物制品制造”、“非金属矿及制品销售”、“选矿”等项目,能够看出比亚迪已经将触角伸向了产业链最底层。
有网友犀利评论比亚迪这是“全产业链都要搞”,还有网友“预言”以后比亚迪的订单会显示:已下单,所用金属开始冶炼。
另外,此次新增的一般性经营项目中还有“电池制造”、“资源再生利用技术研发”、“新材料技术推广服务”、“新材料技术研发”等业务,由此我们看到比亚迪正在加快发力可持续发展的再生技术和新材料技术的研发、推广,足以展现比亚迪作为行业巨头,对社会和自然实现可持续发展的担当。